首 页
通知公告
协会动态
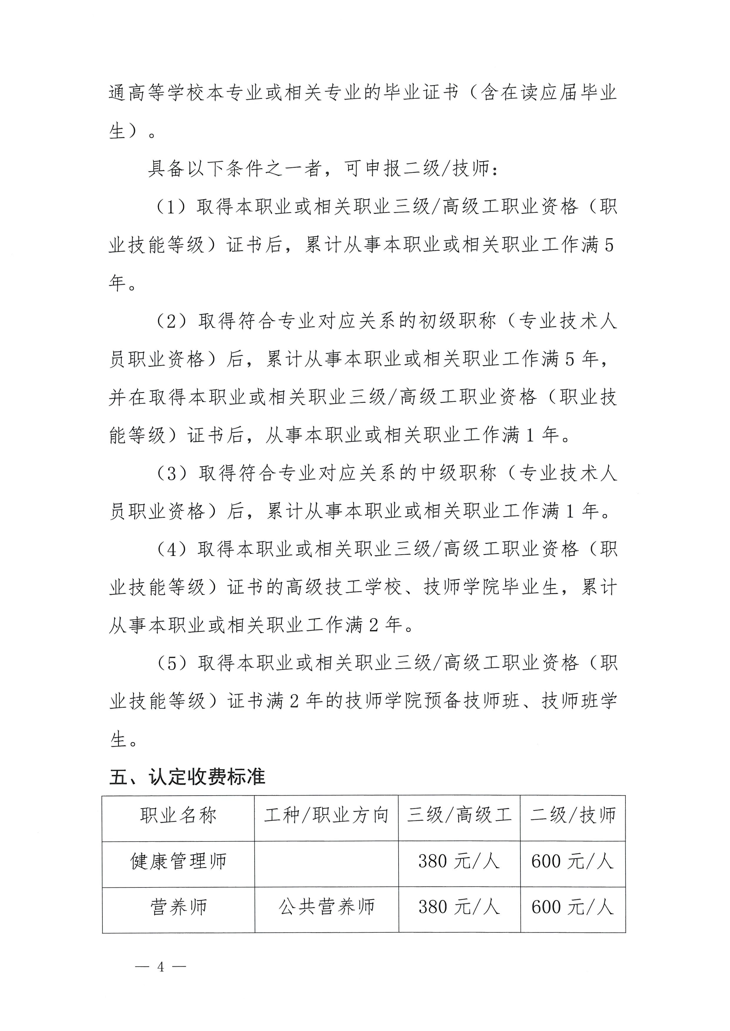
等级认定
技能竞赛
联系协会
首页
> 通知公告
山东省职业培训行业协会2025年度职业技能等级认定计划公告
发布日期:2025-01-23 信息来源:
上一篇:
关于公布山东省“技能兴鲁”职业技能大赛——2024年山东省职业培训行业协会职业技能竞赛优秀组织奖和突出贡献奖的通知
下一篇:
关于举办山东省“技能兴鲁”职业技能大赛——2025年山东省职业培训行业协会职业技能竞赛的通知